Recently, the Watermelon Genetic Breeding and Cultivation Innovation Team utilized whole-genome identification and functional verification, discovered that ClaDREB14 can enhance salt tolerance by increasing the activity of antioxidant enzymes in watermelon roots. The research findings were published in the 《Horticultural Plant Journal》(a TOP journal in the first zone of the Chinese Academy of Sciences, with an IF=5.7) under the title "ClaDREB14 enhances the salt tolerance of watermelon by positively regulating the expression of ClaPOD6."
The research team first identified the DREB family members in the watermelon genome, classified them by constructing a phylogenetic tree, and investigated the gene structure, conserved domains, cis-acting elements, and gene duplication events of DREB genes. Combined with the expression analysis under salt stress, it was determined that ClaDREB14 is the key candidate gene for watermelon to respond to salt stress. Finally, gene editing and overexpression techniques were employed to confirm the significant role of ClaDREB14 in improving salt tolerance of watermelon. This study provides a theoretical foundation for further research on the biological functions of DREB transcription factors and the molecular breeding of salt-tolerant watermelon varieties.
Associate Researcher Gaopeng Yuan is the first author of the paper, and ResearcherYingchun Zhu is the corresponding author. This research was funded by grants from the China Agriculture Research System of MOF and MARA (CARS-25), Agricultural Science and Technology Innovation Program (CAAS-ASTIP-2021-ZFRI, CAAS-ASTIP-2024-WRI), and the Key Research and Development Program of Xinjiang Uygur autonomous region (2023B02017), etc.
Articlelink:https://www.sciencedirect.com/science/article/pii/S2468014125001013

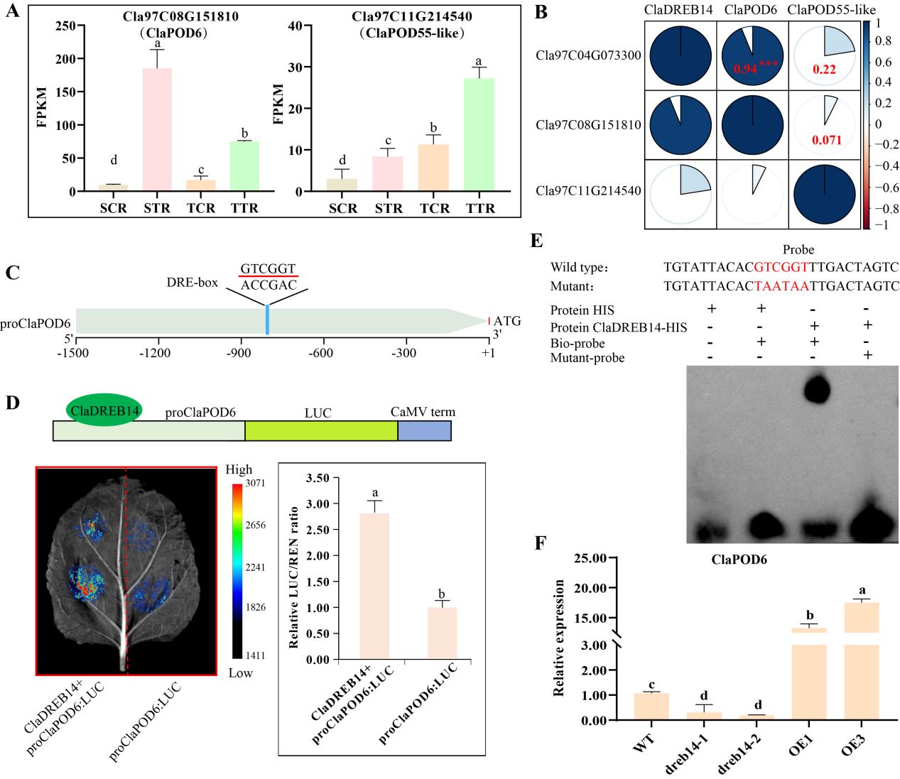
Figure: Regulatory relationship between ClaDREB14 and target gene ClaPOD6
(A) Expression levels of ClaPOD6 and ClaPOD55-like under salt stress. Scale bars represent 3 cm. TT represents salt-tolerant variety under NaCl treatment, TC represents salt-tolerant variety under control, ST represents salt-sensitive variety under NaCl treatment, SCrepresents salt-sensitive variety under control. R represents root. (B) The correlation among ClaDREB14 and ClaPOD6 and ClaPOD55-like gene expression levels. (C) Position of the DRE-box element on the promoter sequence of ClaPOD6. (D) Constructs and transient expression assays showed that ClaDREB14 obviously improved the luciferase expression levels. (E) ClaDREB14 binds directly to the DRE-box element ACCGAC. (F) Expression of ClaPOD6 in different transgenic lines of ClaDREB14.
By yuangaopeng@caas.cn
